Where to find PGDT programmer software

Power wheelchair board for REAL info!

POWERCHAIR MENU! www.wheelchairdriver.com/powerchair-stuff.htm

Re: Where to find PGDT programmer software

Postby ex-Gooserider » 23 Apr 2019, 06:34

Never tried it, but supposedly the software for Pilot+ is also SUPPOSED to work on the older Pilot 'all in one' controllers.... At least that's what the docs say... Even if it does work, no idea about what adjustments you might be able to do, as I've found some differences even in different vintages of Pilot+ controller...

ex-Gooserider


Re: Where to find PGDT programmer software

Post by woodygb » Sat Apr 20, 2019 9:25 am

Smitty62 wrote:
Hello
can anyone point me to programing software for a jazzy 1100, Pilot Controller D49637

thank you



That PILOT is OLD ...and I don't believe that "we" can point you towards the software required for it.
T-5, ASIA-B
Jazzy 1100
Jazzy Select 6
Quickie Q-7
Invacare Mariner
Want to make / get a better chair, ideally one that stands.
User avatar
ex-Gooserider
 
Posts: 6232
Joined: 15 Feb 2011, 06:17
Location: Billerica, MA. USA

Re: Where to find PGDT programmer software

Postby alfiepink » 01 Aug 2019, 19:26

Hi can anyone help me looking for the pg oem programmer for a vr2 controller wheel chair .it has joystick d50677 with a 3 pin plug underneith it intermittant sometimes it will go and other times it wont . i beleive the joystick is at fault but id like to rule it out first i have made a lead up using the ftdi genuine best regards
alfiepink
 
Posts: 54
Joined: 18 Dec 2017, 15:32
Location: leicestershire

Re: Where to find PGDT programmer software

Postby woodygb » 01 Aug 2019, 19:31

P.M. sent
An expert is a person who has made all the mistakes that can be made in a very narrow field.
Niels Bohr
User avatar
woodygb
 
Posts: 7128
Joined: 12 Mar 2011, 18:45
Location: Bedford UK

Re: Where to find PGDT programmer software

Postby alfiepink » 01 Aug 2019, 20:18

woodygb wrote:P.M. sent

hi many thanks received link . have you got a link up on how to make the end of the cable up . i think i gone wrong best regards
alfiepink
 
Posts: 54
Joined: 18 Dec 2017, 15:32
Location: leicestershire

Re: Where to find PGDT programmer software

Postby woodygb » 01 Aug 2019, 22:33

Here is a pic ...this one shows a 33k resistor ..it was previously a 47k ...but either should work or any value in between.Image
An expert is a person who has made all the mistakes that can be made in a very narrow field.
Niels Bohr
User avatar
woodygb
 
Posts: 7128
Joined: 12 Mar 2011, 18:45
Location: Bedford UK

Re: Where to find PGDT programmer software

Postby alfiepink » 09 Aug 2019, 18:59

Hi just an update here struggled to read the chair how ever i took the joystick apart on the off chance and the grey cable inside what connects the joystick to the circuit board the connection had worked it way loose . i just plugged it back in put it all back together and it works im able to read it better now . many thanks
alfiepink
 
Posts: 54
Joined: 18 Dec 2017, 15:32
Location: leicestershire

Re: Where to find PGDT programmer software

Postby volv8 » 11 Sep 2019, 08:26

Hi guys.
I'm looking for the mobility scooter programming software.
anybody please help.

Best regards Kim
volv8
 
Posts: 1
Joined: 24 Aug 2015, 07:21

Re: Where to find PGDT programmer software

Postby PrinzBibbi » 03 Oct 2019, 19:34

Hi everybody,
for a 1off hobby project, I need to change the "Throttle Potentiometer Configuration" of a donated PG I-Drive controller (24V/70A) from „Wig-Wag“ to „Single-Ended+REV switch“ and safely adjust the max. FWD and REV speed settings to my actual hardware.
Soldering a suitable USB programming cable from the various valuable information in this forum should be no problem, but can someone pls. guide me to a functional download link for the "PG Mobility Service PC Programmer“ software?
Many thanks for your kind assistance ...
PrinzBibbi
 
Posts: 1
Joined: 03 Oct 2019, 13:40

Re: Where to find PGDT programmer software

Postby woodygb » 03 Oct 2019, 20:01

Check your messages.
An expert is a person who has made all the mistakes that can be made in a very narrow field.
Niels Bohr
User avatar
woodygb
 
Posts: 7128
Joined: 12 Mar 2011, 18:45
Location: Bedford UK

Re: Where to find PGDT programmer software

Postby REM » 31 Oct 2019, 00:46

Hi friends I am looking for the PG programmer for VR2 controller. I can't find it anywhere all links were dead can you help me?
REM
 
Posts: 6
Joined: 25 Oct 2019, 09:50

Re: Where to find PGDT programmer software

Postby roywms1 » 03 Dec 2019, 14:11

Hello. As a first time user, I find the info here great. I am looking for PGDT OEM Programmer software for the VR2 and since the Jazzy Select chair is a little older, it may have one of the GC controllers. Any help is appreciated. The DIY cable instructions are very clear and appear to be straight forward.
Thank you
roywms1
 
Posts: 7
Joined: 03 Dec 2019, 13:49

Re: Where to find PGDT programmer software

Postby roywms1 » 04 Dec 2019, 13:47

Thanks to woodygb I have learned a lot about the programming environment. I have since learned that I am dealing with a PGDT D51157.02 Joystick controller and a PGDT D51300.02 Control Module. I think these are in the GC2/GC3 world. After reading some other posts, I think a PC Programmer OEM(preferred) or Dealer version 8.0.16 may be what I need vs the version 14.6.0 that I now have.
Can anyone help or point to where it can be found.
Thanks
roywms1
 
Posts: 7
Joined: 03 Dec 2019, 13:49

Re: Where to find PGDT programmer software

Postby woodygb » 04 Dec 2019, 13:51

The latest P.C. software version also contains the earlier .

There MIGHT be a specific version for the GC2/GC3 versions ...ASK Rover220.

memberlist.php?mode=viewprofile&u=2223


Why do you think you need a GC version ?...as far as I'm aware it's essentially a VR2.
An expert is a person who has made all the mistakes that can be made in a very narrow field.
Niels Bohr
User avatar
woodygb
 
Posts: 7128
Joined: 12 Mar 2011, 18:45
Location: Bedford UK

Re: Where to find PGDT programmer software

Postby roywms1 » 04 Dec 2019, 14:10

Thanks woody. This unit is a Pride Mobility Jazzy select. I notice the Jazzy Select 6 can use GC3 or VR2 controllers so you may be correct that the VR2 would work if the software does not refuse to connect. Another possibilty would be finding the correct .TAG file for the 14.6.0 software.
Since I am not near the chair to try it, may be a while before I can confirm.
Thanks for the learning experience.
roywms1
 
Posts: 7
Joined: 03 Dec 2019, 13:49

Re: Where to find PGDT programmer software

Postby rover220 » 04 Dec 2019, 14:14

there is a specific gc2/3 version. never been able to get hold of it.
rover220
 
Posts: 1959
Joined: 10 Dec 2013, 19:34
Location: West Mids, UK

Re: Where to find PGDT programmer software

Postby woodygb » 04 Dec 2019, 14:15

TAG files are specific to the software series number .. and as I recall OEM TAG files work with Dealer software of the same series but aren't forward or backward compatible with any other software versions that aren't of the same series.
An expert is a person who has made all the mistakes that can be made in a very narrow field.
Niels Bohr
User avatar
woodygb
 
Posts: 7128
Joined: 12 Mar 2011, 18:45
Location: Bedford UK

Re: Where to find PGDT programmer software

Postby roywms1 » 04 Dec 2019, 14:25

Thanks folks. I have to off learn more about my options.
roywms1
 
Posts: 7
Joined: 03 Dec 2019, 13:49

Re: Where to find PGDT programmer software

Postby Canby238 » 07 Dec 2019, 16:38

bushytails wrote:Thanks - worked perfectly first time!

When I first saw the version without a diode, it seemed a bit odd that you could tie two tx pins together (the one from the cable, and the combined one on the controller) - unless they're designed to be used this way (which the cable very likely isn't, since it has separate rx and tx lines), they tend to fight each other, and not work. Having a diode makes much more sense.

Some details, if it helps confirm what does/doesn't work:
Cable: http://www.ebay.com/itm/121153158397
Diode: 1N4148, just because I have a pile of them.
Plug: Random XLR from my parts stash
Driver: Latest from prolific's website for XP, 2.1.44.226
Controller: 50A VSI.
Software: http://filebin.ca/qeVD8PXcQ5p/oem_programmer.zip
Total assembly time around ten minutes, most of which was finding parts.

There's still some lag, but it's much, much better. I need to try playing with the compensation and some of the other settings. The biggest problem is it takes too much stick movement to make a slight steering correction start, and seems to decelerate both motors, not just the one it should be slowing down to effect the turn. Some logic to prevent you from getting sideways, I think.

Thanks again,
--Bushytails


Hi,
I am writing from Turkey. I couldn't find this program anywhere. The connection you provided does not work either.
Where can I download this program? I'd appreciate it if you helped.
Respects
Canby238
 
Posts: 1
Joined: 07 Dec 2019, 16:34

Re: Where to find PGDT programmer software

Postby woodygb » 07 Dec 2019, 16:41

Check your Messages.

Links die very quickly if posted on an open forum....P.G.D.T. will request/order the host to remove them.
An expert is a person who has made all the mistakes that can be made in a very narrow field.
Niels Bohr
User avatar
woodygb
 
Posts: 7128
Joined: 12 Mar 2011, 18:45
Location: Bedford UK

Re: Where to find PGDT programmer software

Postby roywms1 » 07 Dec 2019, 19:35

Thanks to woodygb I am learning a little about programming the PGDT controllers. I would like try to set up a bench experimental rig with a PGDT VR2 Control module that I can get reasonably. I have power supplies to serve as a battery , can make cables and A PC with 14.6. The question -- do I need a joystick to just look at the program file in the vr2 and maybe play around with modifying it? Will it run without the joystick? I am thinking the joystick is not part of the programming but basically an input/output device ???

I am pretty long on electrical engineering experience and some software programming experience.
Thanks
roywms1
roywms1
 
Posts: 7
Joined: 03 Dec 2019, 13:49

Re: Where to find PGDT programmer software

Postby woodygb » 07 Dec 2019, 19:39

I'm fairly sure that you could program the control module without the joystick pod ... never tried ...but you WILL need the pod to make anything run.

The pod takes an analogue input from the joystick and outputs a serial signal to the control module.

A lot of the info on this page has disappeared over time ...but will give you an overview of the signal type.
http://dzlsevilgeniuslair.blogspot.com/ ... drive.html
An expert is a person who has made all the mistakes that can be made in a very narrow field.
Niels Bohr
User avatar
woodygb
 
Posts: 7128
Joined: 12 Mar 2011, 18:45
Location: Bedford UK

Re: Where to find PGDT programmer software

Postby roywms1 » 07 Dec 2019, 21:34

Once again, thanks woody.
roywms1
roywms1
 
Posts: 7
Joined: 03 Dec 2019, 13:49

Re: Where to find PGDT programmer software

Postby Petr » 12 Jan 2020, 04:50

Hey guys,

Same as others before, I would be truly grateful if someone could send me the working link. My plan is to tweak the VR2 controller to turn one of my Shoprider Cougar 14 wheelchairs into an asphalt-tearing beast.

Cheers,

Petr
Petr
 
Posts: 4
Joined: 10 Jan 2020, 11:35

Re: Where to find PGDT programmer software

Postby Burgerman » 12 Jan 2020, 11:19

See pm...
User avatar
Burgerman
Site Admin
 
Posts: 71089
Joined: 27 May 2008, 21:24
Location: United Kingdom

Re: Where to find PGDT programmer software

Postby Petr » 17 Jan 2020, 09:46

Thanks mate, much appreciated. :worship
Petr
 
Posts: 4
Joined: 10 Jan 2020, 11:35

Re: Where to find PGDT programmer software

Postby Mechanic Bob » 04 Apr 2020, 05:12

Hi

I have made a Jeep out of an old mobility scooter for my kids
I have used an old 45amp curtis controller it does work well on the flat but runs out of grunt on the hills
so I am looking to upgrade it.
I have an 70amp PG Drives Technology S drive controllers from a old scootter.
I have wired it up on my bench and it works but I need to change the throttle control from a wag system to a voltage input 0.5v stopped 4.5v 100% speed with a forward / reverse switch for the direction
I have been down to my local mobility scotter dealer and he lent me his SP1 programmer but it will not let me change the oem settings I need to change
does any one have an oem copy of the software so I can change the throttle control input settings

any help will be greatly appreciated
Mechanic Bob
 
Posts: 3
Joined: 02 Apr 2020, 22:26

Re: Where to find PGDT programmer software

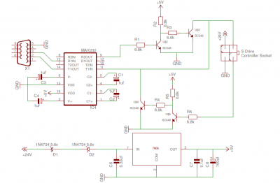
Postby Mechanic Bob » 07 Apr 2020, 11:00

Thank you works well in the end

I had a few problems with the cable to the PC
Long story short, I used the on board serial port as my USB to serial cables did not work for me. "I did not have a FTDI one to try only atten and prolific"
I came up with this solution if anyone is interested

S Drive Cable.PNG


Thank you once again cheers
Mechanic Bob
 
Posts: 3
Joined: 02 Apr 2020, 22:26

Re: Where to find PGDT programmer software

Postby Burgerman » 07 Apr 2020, 11:15

Did you find the software?
Thanks for the schematic.
User avatar
Burgerman
Site Admin
 
Posts: 71089
Joined: 27 May 2008, 21:24
Location: United Kingdom

Re: Where to find PGDT programmer software

Postby woodygb » 07 Apr 2020, 14:45

Burgerman wrote:Did you find the software?
.
:wave:
An expert is a person who has made all the mistakes that can be made in a very narrow field.
Niels Bohr
User avatar
woodygb
 
Posts: 7128
Joined: 12 Mar 2011, 18:45
Location: Bedford UK

Re: Where to find PGDT programmer software

Postby Burgerman » 07 Apr 2020, 21:56

Fairy nuff.
User avatar
Burgerman
Site Admin
 
Posts: 71089
Joined: 27 May 2008, 21:24
Location: United Kingdom

PreviousNext

Return to Everything Powerchair

Who is online

Users browsing this forum: Bing [Bot], duke1, emilevirus, Juggler258, rollingcowboy, Superchunk and 288 guests

 

  eXTReMe Tracker