Till i pressed the software on button...magic white smoke from the MAX485 chip
I only have it powered via the Arduino, or so i thought...well back to the drawing board
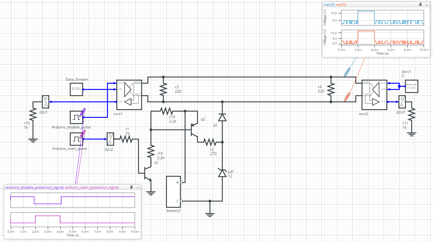
gcebiker wrote:...well somethings not quite right, powered the emulator up to the chair and all was well...
Till i pressed the software on button...magic white smoke from the MAX485 chip![]()
I only have it powered via the Arduino, or so i thought...well back to the drawing board
Digital Inputs VS, VD (Note 1) .........(V- - 2V) to (V+ + 2V) or 30mA
(whichever occurs first)
Continuous Current (any terminal) (Note 1) ........................30mA
Peak Current, S or D (pulsed at 1ms, 10% duty cycle max)..100mA







void sharkStartup () {
digitalWrite(dePin, HIGH); // Hold dePin high when transmitting.
digitalWrite(rePin, HIGH); //
{
digitalWrite(dataSwitch, HIGH); // Flip data switch, HIGH = PNP 'Off', NPN 'ON'
delay(298);
digitalWrite(dataSwitch, LOW); // Flip dats switch, LOW = PNP 'On', NPN 'Off'
delay(10);
}
{
/*build start up packet
I've yet to put the factory notes in here but it will change for each emulator as its just
the date of manufacture and such boring stuff...
*/
data[0] = (0x74); //
data[1] = (130); //
data[2] = (133); //
data[3] = (130); //
data[4] = (128); //
data[5] = (136); //
data[6] = (205); //
data[7] = (160); //
data[8] = (128); //
byte sum = 0;
for (int i = 0; i < 9; i++)
sum += data[i] & 0x7f;
data[9] = 0x7f - sum; //Checksum OK = (141)
data[10] = (15); // all packets end with this identifier
for (unsigned char i = 0; i < 11; i++)
sharkSerial.write(data[i]);
}
digitalWrite(dePin, LOW); // Low to enable RX on max485
digitalWrite(rePin, LOW); //
}
Irving wrote:I'm not convinced this circuit will work. Consider Q2 - this will only turn on if its base is 0.7v above the emitter potential. In other words the emitter is always 0.7v below the base voltage. Since this is driven by the Arduino @ 5v the 'pulse' to the Shark controller will never be more than 4.3v. I understood you needed a higher voltage than this.
The SBH wire is also used by the SR to "wake up" the SPM by asserting more than 12V (actually, it asserts full battery voltage
less about a volt) on SBH. The driver for this function in the SR is required to drive the 270 ohm resistors at the SR and SPM
ends.
Notes about the terminators:
- In theory, the 270 ohm terminator at the SPM end will be disabled (as it is when the SPM is powered down) but there are other
circumstances where the terminator will be turned on.
- The terminator enabling transistor in the SPM may be turned on unpredictably during the power-up period.
- The SR shall disable its own terminator when asserting the wakeup signal.
The wakeup signal on the SBH wire shall be asserted for 300ms +/- 20ms. During this time, the SPM is required to power up,
stabilise its operation and latch its power on so that it does not power down again when the wakeup signal is removed.
Note that communication on the Shark Bus is not possible when wakeup signal is present.
The wakeup signal transmitter shall be designed so that it can source 40mA at greater than 12V, under all normal battery conditions (see Hardware Specification), for the full 300ms.
gcebiker wrote:I am confused,
The way i am using the BC337 NpN transistor:
- 24v is at the Collector
- Emitter is connected to Shark Bus High (where 0v is 'off' ).
So the Vbe should be ok with it fully on at 5v high from the Arduino ?
Base is supposed to turn on at 1.2v (emitter voltage is 0v)
Is this use of an NpN considered a Capacitance switch, ie its not driving a load ? and is it that which changes the need for higher Base Voltage ?
H-Bridges driving motors drive higher load voltages from logic level inputs, so i thought this would work...it works on the bread board with only 5V going to the NpN.
Irving wrote:Post the schematic how you are using the DG419...




Return to Everything Powerchair
Users browsing this forum: emilevirus, JMGarage, LROBBINS, ricardoh, yeshelp and 85 guests