LROBBINS wrote:I hate to contradict you, but Remote Joystick Module IS THE SAME AS Master Remote (except in systems that, for example, used the now-discontinued, Specialty Controls Module as Master Remote). Moreover, not all of the joystick modules use analog-output joysticks - the Shark uses a an SPI interface joystick. For the DX systems, you can use simple voltage divider circuitry to mimic the joystick, for the Shark you cannot. Woody's RC adapter (for P&G) which uses a digipot to could easily be adapted to the DX, but not to the Shark. Nor are the bus protocols nor the bus messages the same across all systems. The DX and DX2 use a CAN variant, the Shark uses a quite different serial protocol.
I'm aware that the bus and protocols are different, which is why I suggested we should interface with an RJM, which supports an analog connection. I'm basing a lot of this on Kelly's published papers, and some other research I've done into how ADT works w/ the various dynamic systems. As @gcebiker mentioned the touchpad is digital, which is why Kelly used the ADuC841 to generate the analog voltages.
D. Microprocessor selection for processing
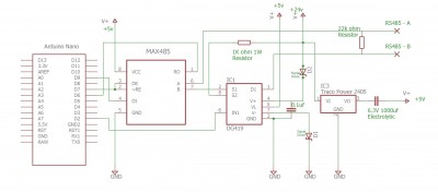
There are several requirements for the host microprocessor system. In order to implement the analogue signals for the RIM the microprocessor must have some hardware means of generating analogue voltages. There must be enough code storage memory to implement the firmware for the AD7147. an 12C communication routine, debugging code and generation of the analogue voltages. The ADuC841 has the sufficient capacity to implement all these tasks. The dual on board 12 bit DAC’s are set to 8 bit mode and are used to generate the voltage output. They are connected internally to the power rail of the system allowing a full voltage swing of 0— 5V.
E. RJM Module Specifications and use.
The RJM allows any dual decode joystick to be connected directly to its input pins. The dual decode specification is outlined in table 2. The RJM also provides access to the DX Bus and the wheelchairs power supply providing up to 200mA regulated current. This provides sufficient power to run the microprocessor and the AD7147. Most wheelchairs come with several profiles programmed into the master joystick; this allows the user to change driving parameters for different surroundings. The RJM requires SIX control signals, power, ground, speed and direction, and speed and direction mirrors, but will operate without the mirrors. The RJM has two pins which when toggled with a high pulse of 100ms duration increments or decrements the drive profile. ‘These pins are used with the AD7147 tap output status. When a valid tap 1s detected on the lower/upper half of the touch pad we toggle the decrement/increment pins. Pull up resistors arc used on the connections so that when the joystick power is recycled the pulse created does not increment or decrement the drive profile.
The output of the DAC’s are buffered through op-amps and connected to a resistor network before connection to the RIM. The resistor network reduces the current input to the RIM and reduces the gain of the inputs. This is to keep the output range of a dual decode joystick between .5 and 4.5 volts.
