DWIZ-ADAPT

Power wheelchair board for REAL info!

POWERCHAIR MENU! www.wheelchairdriver.com/powerchair-stuff.htm

Re: DWIZ-ADAPT

Postby Burgerman » 31 Mar 2016, 17:42

Software is a "special" version... No dongle required.
User avatar
Burgerman
Site Admin
 
Posts: 70265
Joined: 27 May 2008, 21:24
Location: United Kingdom

Re: DWIZ-ADAPT

Postby woodygb » 31 Mar 2016, 21:11

rover220 wrote:Do you have the hasp key/dongle?

Dongle less program.
An expert is a person who has made all the mistakes that can be made in a very narrow field.
Niels Bohr
User avatar
woodygb
 
Posts: 7128
Joined: 12 Mar 2011, 18:45
Location: Bedford UK

Re: DWIZ-ADAPT

Postby DAIWTHOMAS » 10 Apr 2016, 08:15

I Currently own the Wizard software and a Hasp Dongle which gives me 2 options in the software being Standard and Lite. Has anyone got any ideas as to how much the OEM Hasp is and where could I get it from. The software is very limited otherwise as I am currently trying to alter motor compensation on a 110amp rhino. Many thanks
DAIWTHOMAS
 
Posts: 2
Joined: 08 Apr 2016, 20:26

Re: DWIZ-ADAPT

Postby gcebiker » 19 Apr 2016, 12:51

anubis801 wrote:Finished!
I got 10 PCB's left over, if anyone is interested in a bare PCB send me a PM.

Anubis PMing you, tho i have the factory dongle its always good to have a spare.
http://greenmobility.com.au/rc-wheelchair-controller/
My YouTube Ch -- https://www.youtube.com/user/gcebiker
User avatar
gcebiker
 
Posts: 879
Joined: 11 Jul 2015, 14:20
Location: Gold Coast, Queensland, Australia.

Re: DWIZ-ADAPT

Postby woodygb » 19 Apr 2016, 12:56

An expert is a person who has made all the mistakes that can be made in a very narrow field.
Niels Bohr
User avatar
woodygb
 
Posts: 7128
Joined: 12 Mar 2011, 18:45
Location: Bedford UK

Re: DWIZ-ADAPT

Postby gcebiker » 19 Apr 2016, 13:26

I've now ordered 10, every week i meet wheelies like myself frustrated as hell with the mentality of 'Able Bodied'...yet mentally locked in social welfare people.

It will be good to offer them an alternative, i am limited in my ability to travel to their home and them to travel to mine with the big power chair.

This device is a god send.
http://greenmobility.com.au/rc-wheelchair-controller/
My YouTube Ch -- https://www.youtube.com/user/gcebiker
User avatar
gcebiker
 
Posts: 879
Joined: 11 Jul 2015, 14:20
Location: Gold Coast, Queensland, Australia.

Re: DWIZ-ADAPT

Postby woodygb » 19 Apr 2016, 13:42

The voltage output at the signal pin is 9.8v according to my meter ... this is a Serial level voltage not TTL.

wiz rs232 ttl.jpg
An expert is a person who has made all the mistakes that can be made in a very narrow field.
Niels Bohr
User avatar
woodygb
 
Posts: 7128
Joined: 12 Mar 2011, 18:45
Location: Bedford UK

Re: DWIZ-ADAPT

Postby woodygb » 19 Apr 2016, 14:00

I've previously been unable to take any measurements of voltages or trial the board until a board member kindly lent me a R-series Dynamic controller ...which arrived on the 15th of this month.

The voltage output at the signal pin is 9.8v according to my meter ... this is a Serial level voltage not TTL.
...Meaning the data pin of the controller.
An expert is a person who has made all the mistakes that can be made in a very narrow field.
Niels Bohr
User avatar
woodygb
 
Posts: 7128
Joined: 12 Mar 2011, 18:45
Location: Bedford UK

Re: DWIZ-ADAPT

Postby anubis801 » 19 Apr 2016, 15:11

woodygb wrote:The voltage output at the signal pin is 9.8v according to my meter ... this is a Serial level voltage not TTL.

wiz rs232 ttl.jpg



It may look like a RS-232 serial but it's not RS-232 standard.
It is Serial comunication alright but neither RS-232 nor TTL logic levels!
It's more like TTL-serial with CMOS voltage levels.

Logic level 0 = 1-2V / logic 1 level = 10V while the RS-232 levels are Logic 0 = 9 to 12V and Logic 1 = -9 to -12V (negative voltage)
anubis801
 
Posts: 15
Joined: 25 Mar 2015, 00:05

Re: DWIZ-ADAPT

Postby gcebiker » 20 Apr 2016, 08:48

I was also able to get the Shark Power Module to respond to an Arduino serial stream.
Arduino TX to the Middle pin, Ground to Ground on the Arduino.

Code: Select all
void setup() {
  Serial.begin(9600);
  delay(300);
}

void loop() {
  {
    Serial.write(248);
    Serial.write(134);
 
  delay(11);

 
    Serial.write(254);
    Serial.write(248);
    Serial.write(230);
    Serial.write(128);
    Serial.write(152);
    Serial.write(128);
  }
delay(229);
}


Writing that code to the middle pin
- Base was responding that a Hand Held Programmer was connected (Saleae Logic Analyzer data capture on RS485 data lines).
- Led strobe was on also indicating Programmer connected

Excerpt from the manual - note that here they are talking specifically about the Data line between the Joystick and power base but it also is seen to hold true for the Pin 3 which it would seem is not very fussy about how high the signal goes.
The SBL wire is pulled up to 5V with a 270 ohm resistor, through a diode. This is the recessive state and it represents a 1. In the
dominant state, the SBL wire is pulled down to 0V, and this represents a 0. Note that the transmitting circuit will not achieve 0V;
1V is more likely.
Of course, the recessive and dominant states are simultaneous on both wires.
To summarise:
The recessive state is typically represented by SBH = 0V, SBL = 5V. The recessive noise margin is 5V, and impedance
(oversimplified) is 135 ohms.
The dominant state is typically represented by SBH = 4V, SBL = 1V. The dominant noise margin is 3V, and impedance
(oversimplified) is 15 ohms.
http://greenmobility.com.au/rc-wheelchair-controller/
My YouTube Ch -- https://www.youtube.com/user/gcebiker
User avatar
gcebiker
 
Posts: 879
Joined: 11 Jul 2015, 14:20
Location: Gold Coast, Queensland, Australia.

Re: DWIZ-ADAPT

Postby gcebiker » 20 Apr 2016, 11:46

Anubis, is there a parts list for your board ?

I was thinking of ordering the items in the bulk and putting it all in individual zip lock backs for anyone that wanted a kit in OZ.
http://greenmobility.com.au/rc-wheelchair-controller/
My YouTube Ch -- https://www.youtube.com/user/gcebiker
User avatar
gcebiker
 
Posts: 879
Joined: 11 Jul 2015, 14:20
Location: Gold Coast, Queensland, Australia.

Re: DWIZ-ADAPT

Postby woodygb » 20 Apr 2016, 11:54

An expert is a person who has made all the mistakes that can be made in a very narrow field.
Niels Bohr
User avatar
woodygb
 
Posts: 7128
Joined: 12 Mar 2011, 18:45
Location: Bedford UK

Re: DWIZ-ADAPT

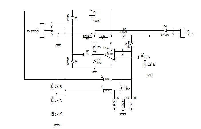
Postby DSmidgit » 20 Apr 2016, 14:37

I created a schematic from the adapter and built it on a peice of vero board. Works great.
Attachments
DWIZ-adapt.jpg
DSmidgit
 
Posts: 20
Joined: 08 Apr 2016, 13:46

Re: DWIZ-ADAPT

Postby gcebiker » 03 May 2016, 14:53

Got my 10 in the mail today so i have spares if there are any Aussies looking for one.
http://greenmobility.com.au/rc-wheelchair-controller/
My YouTube Ch -- https://www.youtube.com/user/gcebiker
User avatar
gcebiker
 
Posts: 879
Joined: 11 Jul 2015, 14:20
Location: Gold Coast, Queensland, Australia.

Re: DWIZ-ADAPT

Postby jagodo » 29 Apr 2017, 11:52

DWIZ_ADAPT.jpg
This is my DWIZ-ADAPT
I'm having trouble with connecting a Rhino2 to a DX-HHC that I just bought off ebay. So I tried buzzing the connections and couldn't make sense of the results until I discovered that the DWIZ-ADAPT has active components within it, presumably these are level shifters to reduce the 24V connections to a safe level. The DX-HHC works but says that the chair isn't powered, so I guess I have been sold a broken unit or DWIZ-ADAPT.
User avatar
jagodo
 
Posts: 5
Joined: 29 Apr 2017, 11:43
Location: North Bristol, UK

Re: DWIZ-ADAPT

Postby gcebiker » 29 Apr 2017, 12:10

Check under the joystick, right in the middle...might look like a large screw hole.

Thats the port for the programmer and does not use the DWIZ adapter (tho in reading the Rhino 2 manual says it does need the adapter)
Have a look under the middle of your joystick and see if the programming port is there.

I had the same issue and the good folks here pointed me in the right direction.
http://greenmobility.com.au/rc-wheelchair-controller/
My YouTube Ch -- https://www.youtube.com/user/gcebiker
User avatar
gcebiker
 
Posts: 879
Joined: 11 Jul 2015, 14:20
Location: Gold Coast, Queensland, Australia.

Re: DWIZ-ADAPT

Postby rover220 » 29 Apr 2017, 12:32

jagodo wrote:
DWIZ_ADAPT.jpg
I'm having trouble with connecting a Rhino2 to a DX-HHC that I just bought off ebay. So I tried buzzing the connections and couldn't make sense of the results until I discovered that the DWIZ-ADAPT has active components within it, presumably these are level shifters to reduce the 24V connections to a safe level. The DX-HHC works but says that the chair isn't powered, so I guess I have been sold a broken unit or DWIZ-ADAPT.


The blue is a dk adapt. You need the orange dwiz adapt for rhino 2 and the hhp
rover220
 
Posts: 1940
Joined: 10 Dec 2013, 19:34
Location: West Mids, UK

Re: DWIZ-ADAPT

Postby gcebiker » 29 Apr 2017, 12:49

Ah good info to know.

Ive still got the 10 boards Anubus801 designed if anyone wants one, He tested it on a Rhino 2
viewtopic.php?f=2&t=4095&start=20#p78626
http://greenmobility.com.au/rc-wheelchair-controller/
My YouTube Ch -- https://www.youtube.com/user/gcebiker
User avatar
gcebiker
 
Posts: 879
Joined: 11 Jul 2015, 14:20
Location: Gold Coast, Queensland, Australia.

Re: DWIZ-ADAPT

Postby jagodo » 29 Apr 2017, 13:06

My wife has a scooter with handlebars and a tiller speed control. I should be able to use the 3 pin charging XLR connection but when that didn't work I made up a cable to convert XLR to 4-pin Molex Mini-Fit Junior so I can plug directly into the Rhino 2. This might be naive! Looking at the manual it says
The RHINO2 programming adapter will plug directly into an off-board charger socket or into the 4-pin Molex Mini-Fit Junior connector with the use of the AMP programming adapter.

Maybe the AMP programming adapter means a DR-PRGLM02.
Looking at it again now, after finding active components in the DWIZ-ADAPT, I guess that the DR-PRGLM02 might do much more than just swap pins like I was doing.

Should I be looking to connect the DX-HHC directly to Rhino2 or does that need level shifting, given that the battery voltage on that connector is 24V?
Alternatively, should I look for DWIZ software?

I saw your Arduino code. I have done a fair bit of Arduino hobbying but, without understanding the Rhino2 interface better, I might damage the Rhino (obviously arduino nanos are expendable).
User avatar
jagodo
 
Posts: 5
Joined: 29 Apr 2017, 11:43
Location: North Bristol, UK

Re: DWIZ-ADAPT

Postby rover220 » 29 Apr 2017, 13:19

You normally have to connect directly to the 4 pin molex via the DWIZ-ADAPT
rover220
 
Posts: 1940
Joined: 10 Dec 2013, 19:34
Location: West Mids, UK

Re: DWIZ-ADAPT

Postby gcebiker » 29 Apr 2017, 13:24

Cheapest way to get an adapter is to make up one of the board i linked to above, you will still need a USB - RS232 and the software but they are the easy parts.
viewtopic.php?f=2&t=4095&start=20#p78602

My code / arduino Shark Joystick emulator will only work with Shark Power Modules...it was not a cheap alternative...a new joystick only cost me $230USD two weeks ago.
Parts for the emulator board / bits i messed up / Logic Analyzer / Factory Wizard Kit many times what it cost for a new joystick.
http://greenmobility.com.au/rc-wheelchair-controller/
My YouTube Ch -- https://www.youtube.com/user/gcebiker
User avatar
gcebiker
 
Posts: 879
Joined: 11 Jul 2015, 14:20
Location: Gold Coast, Queensland, Australia.

Re: DWIZ-ADAPT

Postby jagodo » 29 Apr 2017, 13:32

rover220 wrote:You normally have to connect directly to the 4 pin molex via the DWIZ-ADAPT

So my issue is probably just having a blue adaptor instead of an orange one?
User avatar
jagodo
 
Posts: 5
Joined: 29 Apr 2017, 11:43
Location: North Bristol, UK

Re: DWIZ-ADAPT

Postby gcebiker » 29 Apr 2017, 13:33

jagodo wrote:
rover220 wrote:You normally have to connect directly to the 4 pin molex via the DWIZ-ADAPT

So my issue is probably just having a blue adaptor instead of an orange one?


Yup
http://greenmobility.com.au/rc-wheelchair-controller/
My YouTube Ch -- https://www.youtube.com/user/gcebiker
User avatar
gcebiker
 
Posts: 879
Joined: 11 Jul 2015, 14:20
Location: Gold Coast, Queensland, Australia.

Re: DWIZ-ADAPT

Postby gcebiker » 29 Apr 2017, 13:35

Or drop it into a shop to get it tweaked, money well spent getting little jobs like this done professionally...if its likely to be your only need for the tools.
http://greenmobility.com.au/rc-wheelchair-controller/
My YouTube Ch -- https://www.youtube.com/user/gcebiker
User avatar
gcebiker
 
Posts: 879
Joined: 11 Jul 2015, 14:20
Location: Gold Coast, Queensland, Australia.

Re: DWIZ-ADAPT

Postby woodygb » 29 Apr 2017, 13:39

The DWIZ-ADAPT does indeed level shift the signal voltage that Dynamic are using to a std P.C. serial signal.
So ... as previously mentioned .. You need to make an adaptor from the Rhino 2's 4 pin molex to a DWIZ -ADAPT .

Your BLUE ADAPT may not work.

See pic...
dynamic hirose interface rhino sm.jpg
An expert is a person who has made all the mistakes that can be made in a very narrow field.
Niels Bohr
User avatar
woodygb
 
Posts: 7128
Joined: 12 Mar 2011, 18:45
Location: Bedford UK

Re: DWIZ-ADAPT

Postby jagodo » 29 Apr 2017, 14:07

gcebiker wrote:Cheapest way to get an adapter is to make up one of the board i linked to above, you will still need a USB - RS232 and the software but they are the easy parts.

This DX-HHC cost me 240USD + 50USD carriage + 20% VAT/duty, seems a pity not to use it! But there we are, live and learn.
I like the idea of making up something, like that adaptor board, because it shows my wife that some of my hobbies can actually be useful for something - anything I do for my cars doesn't count!

I like the look of those boards.
User avatar
jagodo
 
Posts: 5
Joined: 29 Apr 2017, 11:43
Location: North Bristol, UK

Re: DWIZ-ADAPT

Postby jagodo » 29 Apr 2017, 14:25

gcebiker wrote:Or drop it into a shop to get it tweaked, money well spent getting little jobs like this done professionally...if its likely to be your only need for the tools.

That was my initial response too, but after not having the scooter for a week and costing £200 for a service and replacing the ignition switch, the intermittent problem of the controller detecting a fault persists. My wife has two scooters and she uses this big one mainly for walking the dog during the day when I'm at work. She is currently using her little unsprung one because she doesn't like waiting 20 minutes for me to get to her in order to push her home.

She was talking about getting a new scooter, so I thought that the cost of the programmer seemed worth a gamble.
User avatar
jagodo
 
Posts: 5
Joined: 29 Apr 2017, 11:43
Location: North Bristol, UK

Re: DWIZ-ADAPT

Postby rover220 » 29 Apr 2017, 14:40

jagodo wrote:
rover220 wrote:You normally have to connect directly to the 4 pin molex via the DWIZ-ADAPT

So my issue is probably just having a blue adaptor instead of an orange one?


Not probably, definitely.
rover220
 
Posts: 1940
Joined: 10 Dec 2013, 19:34
Location: West Mids, UK

Re: DWIZ-ADAPT

Postby BulldozerDK » 31 Oct 2017, 23:08

gcebiker wrote:... and the software but they are the easy parts....

.



How would one solve this apparently easy part? :)
BulldozerDK
 
Posts: 9
Joined: 11 Oct 2017, 21:09

Re: DWIZ-ADAPT

Postby alfiepink » 18 Dec 2017, 16:34

woodygb wrote:Communication success with RHINO controller. ....NO dongle ..NO DWIZ-ADAPT ...NO board ...comms via cheap CH340 chip USB -SERIAL Adapter

e.g. http://www.ebay.co.uk/itm/NEW-USB2-0-TO ... SwuAVWx9ih

This adapter MUST use a win chip head CH340/341 or HL340 NOT a Prolific chip.

You will see 340 embossed on the RS232 end of the cable.
Image
Wizard snapshot.
rhino.png


good afternoon. my name is alfie. i'm new to this forum. please to meet you all.

got a minor issue. i own mercury regatta i brought it second hand to get me about on. but someone before me had it turned down. the controller inside of it is ds112k01 110 amp . i brought a hand held tool to plug in to it which have the dwiz adapters blue and orange. but i'm told this will not work and i also have tried it and it will not talk to my controller . so i have been trying to build a cable up for this. i have downloaded the dynamic wizard 5 from dynamic website. i brought the blue rs232 blue cable from eBay same one as pictured above. i just need to put it all together . i have no problem in cutting the cable from my hand held device to plug directly in to the controller. will i be able to talk to it and speed it up. my main concern is. will i need a dongle ?

from alfie
alfiepink
 
Posts: 54
Joined: 18 Dec 2017, 15:32
Location: leicestershire

PreviousNext

Return to Everything Powerchair

Who is online

Users browsing this forum: Bing [Bot], ricardoh, tettralytic and 87 guests

 

  eXTReMe Tracker