sirmike wrote:I ordered a spare shark bus cable a little while ago on ebay hoping I could find a way to plug into the motor controller and eventually dispense with the dynamic controls joystick all together.. the challenge of course is finding a way to have the Arduino board translate movements into relevant packets for the controller to understand.
I had a look at Jim Conner's github postings and that revealed a few things. https://github.com/jimconner/sharkbus
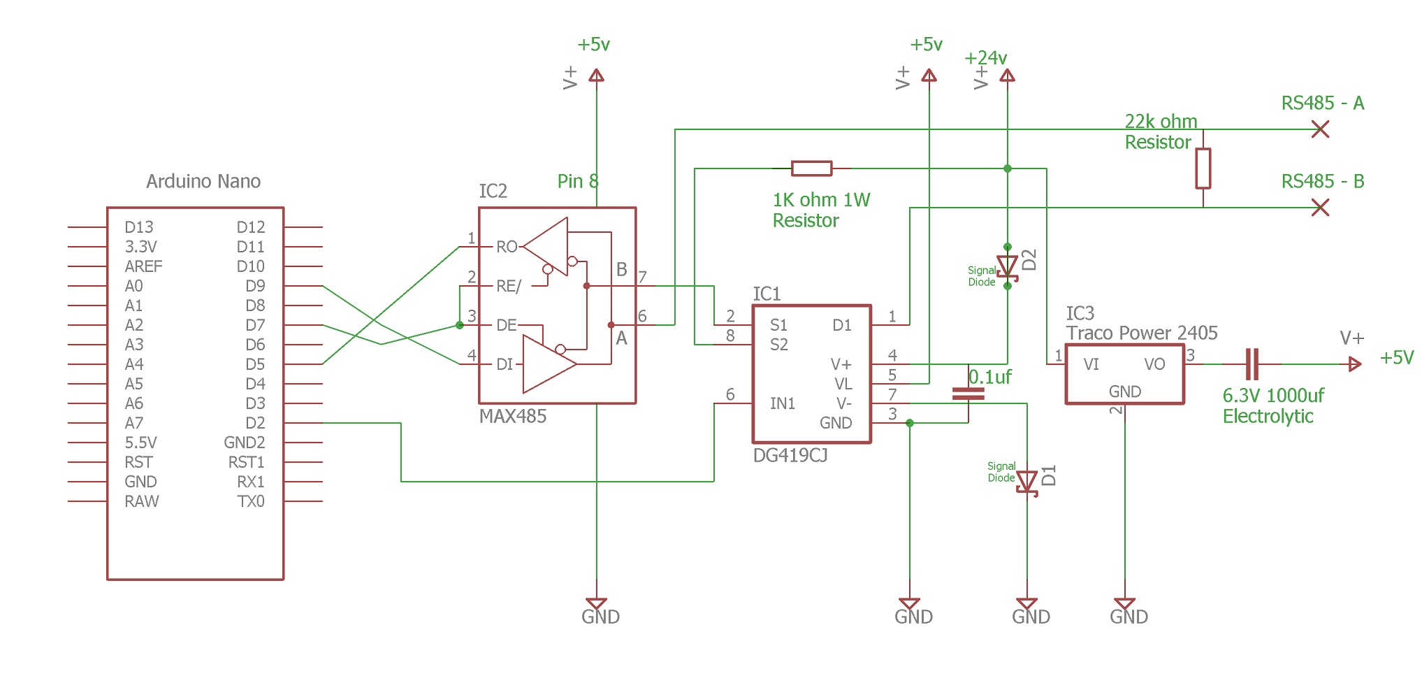
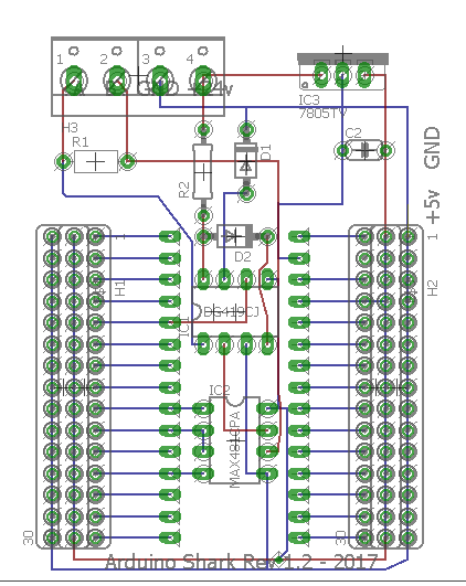
sirmike wrote:Coming along nicely.. much cleaner look. one thing to fix up is the traces on the RC headers on some of the pins mid-way down appear to be shorting the vertical +5 and GND rails through the holes
(all three pins tied together..)
Do optional stability wheels at the back of the scooter help or hinder towing on an uneven surface?
My Jazzy comes with six wheels for anti-tip functionality.)
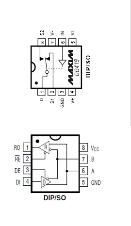
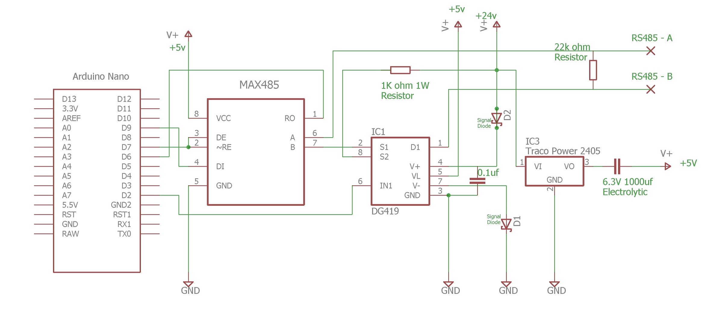
Where you were using nano pins D3,D9,D10,D12 you now have..
J1-5 - D2 -> 6 INPUT on switch IC
J1-9 - D6 -> 1 of Max485
J1-10 - D7 -> 2,3 of Max485
J1-12 - D9 -> 4 of Max485
so I assume pin definition changes in the sketch to match up with the new data pins being used.
What appears to me as a mistake.. is the traces into Pin 6 and 7 of the Max485 are flipped.. 6 (A) should go to Pin 2 of the switch IC, and 7 (B) should go to the B screw terminal on the shark bus connector.
what if you wanted
to provide for more sensors and processing capability in the future

Return to Everything Powerchair
Users browsing this forum: emilevirus, Kande_ian, LROBBINS, ricardoh, tettralytic and 89 guests