Just in case you have not been following the other thread, Sir Mike from Canada was able to get me started with Eagle CAD and we now have Two Versions available.
From the other thread...
Blue boards work great...once i put the jumper in.
I have 18 spare boards, 9 of the Yellow and 9 of the Blue.
Anyone in Australia Wanting one, partially populated (resistors, IC sockets), i wont be able to post with the caps soldered in but will include them in the parcel.
$25 delivered with signature - Australia Only
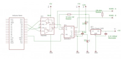
Yellow have the larger holes on the input / output sides of the Arduino, larger holes for power resistor.
Blue is better laid out, corrected hole sizes, i will put the wire link in as well as the other minor components for anyone wanting one.
I have enough components to fully build up and test 5 Blue Boards if anyone wants a completed version, you will have to supply your own RC unit and wiring.
P.O.A
Posting to Overseas....OMG, From Australia...postage its expensive, on the upside, our Dollar is rubbish...so its like 75% off , prices i have listed are in AUD.
Probably still cheaper to just order 10 from DirtyPCB
Next version (not available as yet, till testing can be done on the Raspberry Pi Sections SirMike is interested in/requested)
Ver 3.25 has the power to the Arduino fixed, a link/place for putting a switch should you want to leave it connected but turned off.
Amendments to the code would also enable this to remain connected and able to remotely turn the Radio Control Sections On/Off the same as Woodys JC2000 Joystick RC Arduino Bluetooth Smart Phone Version is able to do for the VSI style joysticks or if you prefer the WJJRCABS, maybe one of you military types might be able to come up with a harder to remember acronym ?
My YouTube Channel is 'gcebiker' a few videos there of this build process, first the Wii Remote Control for the Power Chair i built
In later videos i am using it with a PPM 2.4Ghz RC Transmitter from Hobby King to move my boat out the street so i can connect it to the car.
There is a seat on the Power chair / Boat tower so that it can carry me and the boat.
The Seat is on a swivel so i can watch where i am going with out having to twist around. The same seat then comes off and can go into the boat for use.

)
-- they don't sell my 30 year old unit anymore but this gives a rough idea; blower is in a separate box on the other end of that black hose). It's just too hard to get ALL the components in place (without adhesive) and then bake the complete board. By soldering one at a time, I don't have to worry about accidentally bumping a previously placed component and knocking it out of position.
or an old B&L stereoscope
on a long mounting arm (though mine is black). The Flipperport is nice as I can keep my face away from any fumes coming off the board -- I can even look in a different direction as the goggles are wed to my eyes! Not possible with the stereomicroscope that must hover above the work.
